A brilliant Modification by Anton van den Oever

Increase anode current to 225mA, and add a 10 turns pot to the anode voltage, which needs re-calculation of some resistors.

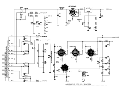
Anton van den Oever, from the little village Hazerswoude in the Netherlands visited me in Germany in 2016. When I was young, I was Hazerswoude, to pick up parts for my motor cycle. I still remember it. The world is so small. Anton knows so much about tubes, and he was so modest about it. He is also a leading member of the Dutch association of historic radio collectors. We had a long and wonderful talk about tubes and the L3-3. Anton has done a few remarkable changes and improvements to his L3-3. One of those is shown here. He found a way to increase the anode current, a really clever way. The anode current is supplied normally by two pentodes in parallel. Each has 75mA, so a total of 150mA is possible. A third pentode is used for the internal 250V. This voltage was now created with a transistor circuit, so one of the pentodes could be used for something else, and it was put in parallel to get 225mA.

Also the problem of how to add a 10 turns pot meter to Ua, was solved here. This is a nasty problem, because you would need a 1Meg 10 turn pot meter, but these don't exist.

Schematic1

Schematic2

Schematic3

Schematic4

Schematic5